新聞資訊
打造公司的核心競爭力,成就專業的行業品牌,提供有價值的行業服務。
武漢工業氣體行業定義與分類
創建時間:2024-01-19
?瀏覽量:0

工業氣體行業定義
工業上,把常溫常壓下呈氣態的產品統稱為工業氣體產品,包括氫氣、氧氣、氮氣、氦氣、氖氣、氪氣、氬氣、氙氣、氯氣、一氧化碳等。根據國家統計局制定的《國民經濟行業分類與代碼》,中國把工業氣體行業歸入其他基礎化學原料制造(國統局代碼C2619)。更多信息請者撥打我們的熱線電話:17371457003
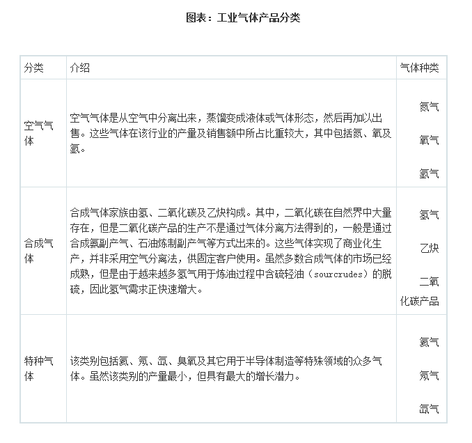
工業氣體行業主要產品分類
工業氣體主要產品可以三類:空氣(或大氣)氣體、合成(或加工)氣體及特種氣體。

上一篇:
公司用氫氣替代武漢氦氣用于氣質載氣
咨詢熱線
咨詢熱線
17371457003
手機號碼
17371457003
微信咨詢
微信咨詢
返回頂部